文/楊明憲
農傳媒編按:本文轉載自《農業保險》半年刊第三期。因〈臺灣實施作物收入保險之回顧與發展〉全文約2萬3千字,於農傳媒網站露出時共分為四篇,分別是:各項作物收入保險簡介(1)、(2),以及「檢討與精進」(原文第三節)和「展望與建議」(原文第四、五節)。
釋迦收入保險
許多國家包括美國或韓國都曾歷經農業保險在推廣初期理賠率過高的現象,但在調整保單設計、重建再保機制,或進行組織改造之後便逐漸穩健營運。因此,110年9月鳳梨釋迦外銷中國事件,不妨可將其視為強化農業保險體質的機會,徹底檢討保單設計、資料引用、計算方式、起賠機制及理賠標準,才有可能大破大立。茲提出以下值得檢討與精進之處:
(一)保單設計
釋迦收入保險為收入保障型險種,惟收入保障程度因人而異,因為保障程度愈高、保費愈貴,因此在每個人不同的風險態度與負擔保費能力考量下,可提供不同保障程度與保險金額的保單讓農民選擇。但多元保單可能令農民眼花瞭亂,建議可開發簡易投保APP或介面,以下拉式表單顯示不同的保障程度、保險金額,甚至不同的產量係數或價格係數供農民勾選,不同勾選對應不同保費,讓農民自由選擇,如此可讓區域或市場平均資料更貼近農民個人的量價情形與需求。
多元保單雖具備分散風險、貼近個人需求優點,但仍須簡化投保程序及認知介面。此外,110年原有保正常收入的釋迦收入保險,之後再臨時開發出保成本的新型態保單。新型態保單的保險金額其實隱含一定的保障程度,故111年的釋迦收入保險,有機會將此兩種性質的保單整合為一,即以較低保障程度代表保成本,即建議可提供保障程度95%、80%及60%。
(二)資料引用
計算收入的兩個重要變數是價格與產量,由於缺乏個別農民實際量價資料,故以市場批發價格與區域調整平均產量為代表。此方式雖可避免個人道德風險問題,但相對的也有基差風險問題,經常為農民所詬病。
其實針對此問題,簡單的解決方式即是提供產量係數或價格係數讓農民勾選,例如勾選產量係數1.1,表示在計算保費及理賠時的產量均較引用的區域產量高出10%,以貼近某些農民專業或集約經營方式;同樣的,若勾選價格係數1.2,則表示計算保費及理賠時的價格均較引用的市場價格高出20%,以符合高品質高單價的實情。
不同的產量或價格資料,所對應的保費及理賠也不同,可滿足不同需求、實情及保險原理。若能允許如此勾選調整,則農民也較無抱怨的可能,有別於先前一意強調精進農情調查的意見。因為農情調查再如何精進,仍需要有更多樣本點(調查戶)的篩選與配合,更希望樣本點能兼顧專兼業農、大小農,或不同地勢位置,但調查結果平均之後仍會出現與個別實情出入的問題,所以農情調查無法解決基差風險問題。因此,建議可提供產量係數或價格係數讓農民勾選。
(三)基準值計算
不同基準值,分為前五年奧林匹克平均與前三年簡單平均。前五年奧林匹克平均主要考量穩定度,排除極大或極小極端值的影響;而前三年簡單平均則將最近三年的情形皆納入考量,以更符合未來的趨勢變化。由於前三年簡單平均無排除極端值影響,故所計算基準值較前五年奧林匹克平均波動大,也因此所計算的保費較高,如此理賠率也較不會失控。
由於110年9月之後鳳梨釋迦無法出口至中國,整個內外銷產生結構性變化,不宜再將110年情形排除,故建議採用前三年簡單平均所計算之基準值為宜,甚至還要再加重110年的資訊比重。
(四)理賠標準
收入保險的理賠定義其實很清楚,即理賠金額等於基準收入與實際收入之差距。重點是所計算的基準收入或實際收入所引用的價格或產量應一致,若刻意引用資料提高基準收入或壓低實際收入,以期獲得理賠,其實並不合理。
110年新型態保成本的鳳梨釋迦保單,在理賠時即以批發價格減10元方式計算實際收入,導致理賠支出高達1.11億元;若不減10元,則理賠支出為0.33億元,兩者相差0.78億元。因此,建議理賠標準在資料引用上應與計算保費時取得一致。若認為批發價格必須扣除紙箱及運費10元之後才是農民所得之價格,則在計算基準收入時也應比照辦理。

(圖片來源/shutterstock)
香蕉收入保險
(一)平均與個別收入差異
有些蕉農質疑農情調查的每公頃產量偏低,而其實際收入較高,將領不到理賠,故認為保險沒有意義。仔細探究這似是而非的質疑,主要是這些蕉農多是專業農,栽培管理與每公頃產量均較一般蕉農好,故認為用一般收入為衡量基準將無法獲得理賠。
其實,保險理賠與個人產量或栽培管理無關,農民反而必須慶幸保險是以較低的產量及收入為衡量基準,如此當地區平均產量減少或收入降低時,即有可能獲得理賠,而不必然是其個人的產量減少才能獲得理賠。因此,農民反而更應做好栽培管理,避免產量及收入減少。當別人都不重視栽培管理而使得產量減少時,反而會有雙重獲利的情形,也就是依地區平均產量減少而獲得理賠,同時因個人產量沒有減少而能增加收入(原因在於當地區平均產量減少時,價格將會上漲)。
(二)保障收入金額與保障程度
保障金額因設計為以5萬元為級距,可能發生不同級距的保費差異甚大,反映出險機率主要發生在此級距之間,故在級距之上的保費昂貴,而在級距之下的保費明顯便宜許多。例如南投縣集集鎮的保費,保障金額為35萬、30萬、25萬元時保費分別為13,492元、6,536元、1,000元,隱含的保障程度分別為88.79%、76.11%、63.42%,不同級距的保障程度相差達12%以上。若以保障程度設計的話,均以5%為級距,則保費將不致於相差過於懸殊。
(三)精進農情調查方式
香蕉為長期作物,全年種植及收穫面積,以二期作查報資料為準,其產量是指全年總生產量。面積及產量調查方式是依每三年提報行政院主計總處核定之「農情調查實施計畫」及工作手冊辦理。
香蕉在臺灣週年可開花結果,生育期約11至14個月。因種植時期、生長環境、氣候、栽培方式(組培苗或宿根)及市場價格等因素,單一田區內每年採收期會有不一致情形,其產量調查以紀錄或訪問方式進行。
為配合保險實施,香蕉產量調查樣本點自109年起,增加產量推定樣本點數至375點,110年增加至470點,目前更進一步增加到520樣本點,由公所依分配樣本數,找尋當地願意配合之農戶填報。未來建議仍可增加樣本點、提高樣本代表性(品種、種植方式、田間管理、地點)、建立樣本填報查核及複核機制,並評估縮小產量調查區域的可行性,即以同一鄉鎮再細分為二至三區域。
而為徹底擺脫基差風險質疑,建議可採取類似水稻坪割方式,也就是在投保時,派員至現場盤點植株數;每株香蕉宜登記編號;收成時,二度派員(最好與第一次不同人員)現場盤點植株數,以確認種植與收穫植株數是否有差異,也反映出生長期間可能受天災或病蟲害情形,並避免收穫植株數低估問題。農民通報採收時間後,可派員至現場依採收情形秤重,依抽樣比例(例如5%)平均計算單株產量;因為分批採收,至少可分早、中、晚期採收階段派員至現場抽樣秤重。即使有植株數或單株產量低估或誤差問題,但因有自負額設計,尚不致輕易構成起賠。
此外,要持續培訓產量調查人力,建立人力資料庫,以便在盛產期時跨鄉鎮支援;並建立盤點植株數與每公頃產量調查標準作業流程(Standard Operating Procedures,SOP),並估計派員調查之人力成本與時間。

(圖片來源/shutterstock)
水稻收入保險
由於水稻收入保險今年才開始實施,涉及相關政策的改變,且幾乎所有鄉鎮地區基層農會均參與辦理,更值得本計畫關切研究。
水稻收入保險分為基本型保險與加強型保險兩類,基本型保險為天災救助之轉型,加強型保險為替代直接給付,均以保險機制運作。因此,在評估水稻收入保險成效時,必須從兩方面來進行:是否達成政策目標,以及保單設計是否符合農民需求。
水稻收入保險之政策目標包括支持並保障農民所得、降低保價收購政策依賴程度、增進稻米產業競爭力等,而農民需求則包括收入保障、所得提高、保費負擔,以及基本型與加強型理賠情形。在評估成效後,亦將進行檢討與精進保險內容。
(一)基本型
由於考量天災救助制度實施以來,已不足以因應氣候變遷與極端氣候事件所造成的農業災損,而且近年來政府積極推動農業保險,有必要整合天災救助與農業保險,因此,在規劃水稻收入保險時即考慮納入天災救助原有的保障,此即為基本型保險的原始構想。也就是說基本上,可將天災救助視為水稻基本型保險。
以前天災救助制度,最主要的爭議在於官民之間對於天災損害程度認定不一,因為可否獲得天災現金救助的關鍵在於損害程度是否超過二成,故常有高估災損的問題,且因勘災結果必須即時回報,故也可能低估遲發性災損。因此,災損程度與最後實際產量往往有相當出入;也就是說,勘災損害程度認定超過二成,但最後產量並沒有減少太多,或是災損程度未及二成,但最後產量卻減產超過二成。此外,勘災是個別農地損害認定,但農情調查及有的產量卻是整個鄉鎮區域平均的結果,因此也可能發生個別災損程度嚴重,但整個區域產量並未有太大變化。
在我國目前尚未能有效掌握個別農地產量的情形下,所能依靠的也僅是農情調查,但即使農情調查再如何精進坪割作業,仍無法完全反映不同地形、粗放或集約經營的個別產量差異。同樣的,勘災對於是否達到災害程度二成門檻,也一直有爭議,即使為減少爭議發生及避免救助浮濫情形,曾在民國99年制訂「二階段災損鑑定機制」及「跨區災損鑑定機制」,但天災勘損程度高於實際產量減少程度的情形仍不時出現,以致造成天災救助支出大於理賠支出。例如臺中市霧峰區102年二期因4月鋒面(低溫),宣稱導致的災損超過二成,故進行現金救助,政府支出近500萬元,但若依基本型保險,因最後產量減少未達二成,故不予理賠。尤有甚者,花蓮縣光復鄉在104年二期因杜鵑颱風造成少數地區災損嚴重故予救助,但其實該鄉最後產量卻增產23%。此種情形可能是少數地區受損嚴重,但無法反映在地區平均產量上。
針對此特殊案例,有待單獨考量,包括縮小農情調查範圍、輔以科技抽查比對,或是依銷售紀錄等均可改善。但在實務上,因農作物生產或農業設施並非採登記制,政府無法在事後比對事前的資料及掌握農作物生產情形,故在災損認定上迭有爭議。
因此,如果可以不經由勘查方式,而以最後的區域產量減損程度來認定,則可克服上述限制。也就是說,不是在天災發生時針對個別農民損失進行查估或勘災,而是依最後收成的產量來認定是否有減損,而且必須依照該鄉鎮市區的平均產量來認定,而非農民的個別產量,否則又會有查估的人力需求與成本問題。
從正面來看,以最後產量來認定,取代災後勘損,可避免災損程度與實際產量不一致的問題,也可以降低勘災爭議與成本。不過,由於農民習於以災後災損作為救助申請之依據,有可能以前可獲得現金救助,但在改為最後產量認定之後無法獲得理賠,因此抱怨權益受損。但此作法可矯正過去不公的問題,農民也心知肚明當下災損程度並不代表最後實際減產程度,且經由追肥即可改善減產情形。
另一可能的爭議是,以區域平均產量認定,與農民個別實際產量仍有出入,此「基差問題」仍有待克服,而包括縮小區域範圍,或是特別考量特殊個案、輔以科技抽查比對、依銷售紀錄等,均是可改善的方式。
(二)加強型
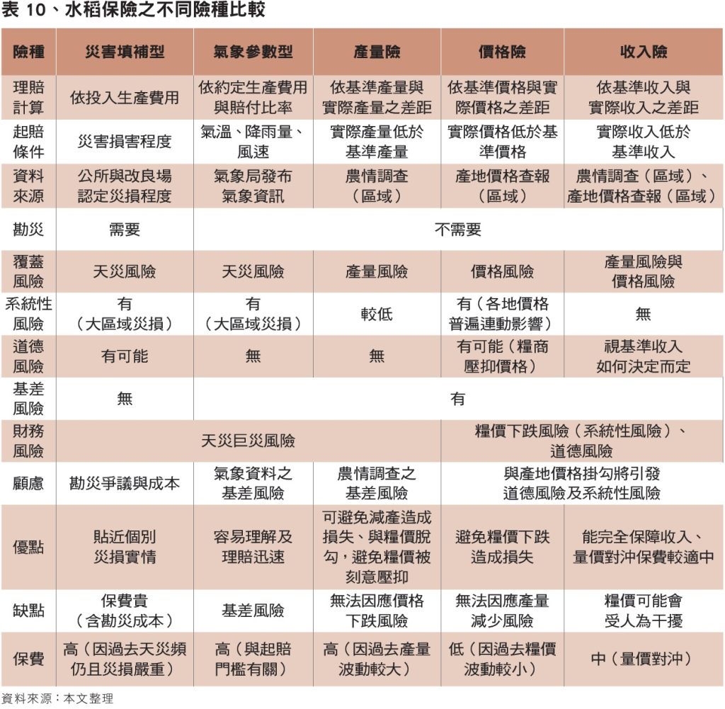
由於加強型水稻收入保險之起賠條件是依產量變化而定,即唯有每公頃實際產量低於95%或90%基準產量,才有理賠機會,故即使價格下跌而使收入減少,亦沒有機會獲得理賠。識者以為如此未能涵蓋價格風險,有失收入保險的精神,故其實目前所採行的僅是區域收穫保障型(或稱產量險),與原先的富邦水稻保險性質相同。
不過,為與收入保險的性質相符,須再考量不同險種另以價格險,或收入險方式,評估其可行性。茲先整理不同險種特性如表10所示。
第一類災害填補,是傳統農業保險的實損實賠險種,勘災之後依災損程度理賠,理賠金額則依不同生產階段所投入的生產費用而定。因是個別農場勘災,最接近農民實際災損情形,但因勘災成本耗繁,且不易客觀準確認定,經常有所爭議。
氣象參數型保險是依所約定的氣溫、降雨量或風速等氣象資料為起賠門檻,具有容易理解及理賠迅速的優點,但氣象資料與各地農民實際災損經常有明顯差異,故基差風險也成為最具爭議之處——災損不嚴重者獲得理賠,災損嚴重者反而沒有理賠,影響保險之公平合理性。氣象參數型保險是在沒有完整資料情形下不得不選擇的險種,而且不
同氣象資料在作物不同生長階段的損害程度仍需要有科學證據支持,才能符合公平合理原則。
產量險是目前水稻收入保險所採行的方式,當產量低於基準產量時,其產量差距再依成本加成的價格來計算理賠金額,所依靠的產量資料唯一來源是農糧署的農情調查結果。
水稻生產資料雖豐富,但農情調查的產量是以鄉鎮區域為準,故仍與該區域內不同地形地勢的農地及集約、粗放的不同經營型態之產量有所差別,此個別產量與區域產量之基差風險,也是歷來最受挑戰之處。但其實問題不難解決,可以區域平均產量為基礎,再乘上產量係數來代表農民所認為的實際產量即可。產量係數可大於或小於1,由農民決定,但保費會隨產量係數愈大而愈高,這也是農民在選擇時必須同時考量之處。但如此經由產量係數調整之後的產量,會接近農民的實際產量,可解決基差風險問題。
而理賠金額計算,之所以不直接應用產地價格,主要是考量農民不繳交公糧之後,若無自有通路,將全數賣給糧商或販運商,糧商極可能壓抑糧價,若依此低糧價計算理賠,反而會讓農民吃虧,故仍以與產地價格脫勾為宜,而以成本加成的價格來保障農民收入。
由於產量險無法依價格起賠,故當價格低迷導致收入減少時,卻無法受到保險的保障收入,有失保險用意。因此,另外再考慮依價格起賠的方式,即所謂價格險,也就是當產地價格低於基本價格時即起賠,而基本價格可設定為餘糧收購價格或是成本加成價格,以確保農民至少能保住成本,不致血本無歸。
不過,以產量險再搭配價格險,因均為獨立性質,忽略量價之間有對沖作用,反而不利於風險控管與保費負擔,而且一般多認為價格險具有系統性風險,即產地價格普遍下跌,將會引發無法控管的巨災,故起賠的價格門檻不宜設得太高。
至於收入險,則是回歸作物收入保險的基本想法,一般雖是依基準收入與實際收入之差距來計算理賠,但在水稻收入保險有特別的政策考量,即是為保障不繳交公糧的收入至少不低於繳交公糧,故基準收入即應以公糧收入為參考門檻。公糧收入是先依收購價格與收購數量相乘,再加上沒被完全收購的產量乘上產地價格之後加總的結果,其中所用的產量或價格資料是當期量價或是基準量價,各有不同的考量;當期量價雖能反映實情,但所計算的收入並不如用基準量價穩定。
此外,所計算的公糧收入是否即為所要保障的基準收入,亦有待進一步商榷,因為農民若繳交公糧,並不須再付任何費用,而不繳交公糧來投保卻要付保費,故所要保障的收入仍應較公糧收入稍高才合理。也因此,上一節的收入險才設計為105%保障程度,其中多出5%的保障是為了覆蓋保費負擔,又或110%保障程度,是再進一步考量生產費用上漲的情形。惟保障程度愈高,保費也愈貴,但至少提供不同程度的保障供農民選擇。
經由上述不同險種的比較分析,以及各種保費與模擬理賠,建議可先暫時再觀察目前產量險的農民反應市場價格變化,若要再考量覆蓋價格風險,建議不應另行搭配價格險,而是直接以收入險方式來進行即可,且以105%保障較具投保吸引力。
至於擔心的產地價格會受人為因素干擾或糧商壓抑情形,除繼續觀察價格變化外,也可思考農民不繳交公糧的原因,多是因為契作(如專區)或自有通路,故糧商或販運商壓抑糧價情形可能並不多見,此與目前投保加強型者皆為優質型即可獲得印證。
因此,未來若將產量險改為收入險,即意味原本的水稻收入保險將從1.0版進化到2.0版。保險的精進與公糧收購政策之差異整理如表11,可更加認識清楚。

(圖片來源/shutterstock)
高粱收入保險
目前我國作物收入保險中所需的產量資料,均依賴農情調查結果,但因為區域的平均產量與個別農民的實際產量必然有所出入,因此農民對此也一直有許多意見。即使再精進農情調查、增加樣本點或縮小調查區域,仍無法根本解決基差風險問題。
然而高粱收入保險最有機會解決基差風險問題,主要是因農民種植高粱均與金酒公司有契作關係,根據產量繳交金酒公司以計算收入。若金酒公司可提供農民在不同地段地號所繳交的數量,代表其在種植之後所獲得的產量,則可以將收入保障落實至對個別農民的保障,完全沒有基差風險等問題。
由於長期而言有基準產量作為比較,故目前可開始規劃朝此方向記載同一農民在同一農地上歷年的產量(即繳交數量),在五年後將有基準產量數據可與實際產量比較,並據以計算是否理賠等。惟在此過渡階段,或許農情調查方式也可先作調整,即以樣本點的實際繳交數量代表區域產量,如此可縮短農情調查發布時間、提高正確性並節省成本,是值得努力的方向。

