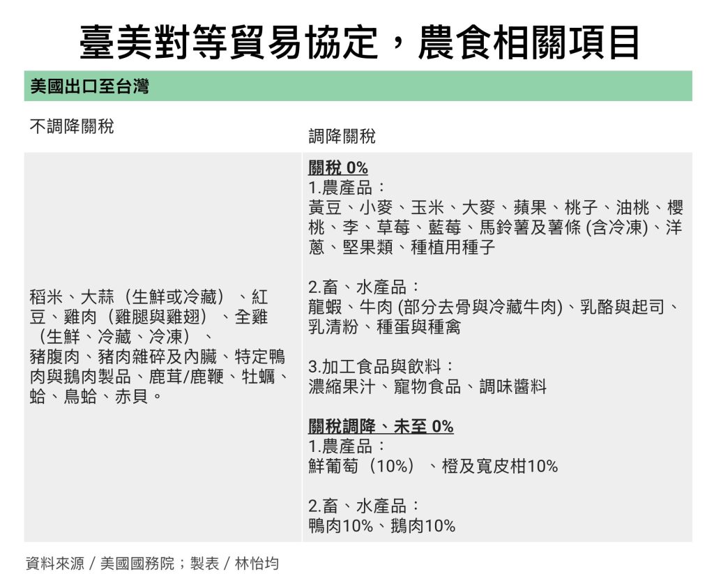
今(13)日,臺灣與美國簽署「臺美對等貿易協定」,協定結果有臺灣 261 項農產品輸美免關稅,例如:蝴蝶蘭、鳳梨、芒果等;美國農產品輸台調降關稅者有大宗物資黃小玉、蔬果如葡萄、櫻桃、柑橘、洋蔥和馬鈴薯,美豬關稅將於 3 年內減半,美牛則開放絞肉及心肝腎。針對美豬美牛亦有非關稅調整措施,例如:萊克多巴胺殘留標準比照Codex。
總統賴清德宣布,成立300億元「農安基金」,從四大面向支持農業升級轉型,包含扶持農業、確保競爭優勢、擴大外銷根基、鞏固產業韌性。農經學者認為,此次貿易協定將在極短時間內生效,對農業的衝擊將遠超WTO;農業部部長陳駿季則表示,臺灣加入WTO至今 ,農業產值與農民所得均提高,「只要有準備,沒有事情是不能克服的!」
雙邊貿易談判,衝擊速度比加入WTO更快
對於本次貿易協定,臺灣大學生農學院副院長、農業經濟系特聘教授張宏浩認為,貿易談判互有來往,本質是利益交換,不過從協定內容來看,此次談判對於農業的衝擊將遠超 WTO,因為 WTO 屬於國際貿易組織,臺美對等貿易協定則屬於「雙邊貿易」。
張宏浩進一步分析,國際組織如 WTO,談判規範一體適用於各國,亦能透過配額、分階段執行,為產業保留緩衝時間,但雙邊貿易並不受國際規範約束、緩衝空間小,美國總統川普近期陸續退出國際組織、與各國分別談判,「很明顯,美國想從各國拿的利益是不同的」,從目前各國談判公布內容來看,美國希望外銷的農產品產區,均為執政黨的鐵票區。
守住稻米學者讚,但畜牧業成談判輸家
臺美對等貿易協定中,臺灣堅守稻米、雞肉等27項主要農產品不降稅。張宏浩對此表示肯定,他認為,稻米產業從業人口多,且產業的相關政策多,保價收購、休耕等政策對產業嚴密保護,「幾乎動彈不得」,一旦沒有守住水稻,產業結構將全盤崩潰、農村快速瓦解、加速農地流失。
不過,張宏浩也評論,本土畜牧業是本次貿易協定中最大犧牲者,儘管農家總戶數中,畜牧業佔不到 2%,但整體而言,臺灣畜牧業規模是不斷萎縮,且畜牧業的金流支出龐大、農戶時刻面臨疫病風險,經營門檻遠高於農糧,此次調降美豬關稅、對美牛放行更多部位,勢必壓縮本土畜牧業空間。
張宏浩認為,任何談判都應先有配套措施,並以此為談判基礎,且需要和國人說明,以肉品來說,美豬美牛的標準比照 Codex,意味著,豬內臟的萊劑殘留標準將放寬,當初臺灣准入美國萊豬時,訂定標準考量到國內特殊族群需求,此次放寬的理由必須向國人交代。
此外,張宏浩認為,美豬美牛未來若進口量增加,消費端的配套措施便是市場區隔及流向,例如:加大稽核量能、確認牛豬肉標示有無落實,並定期公布結果;生產端的配套措施則是明確的產業方向,以豬為例,美豬分三年降稅,意味著臺灣養豬產業有三年轉型時間,在此期間的政策需詳細向豬農說明。


談判需配套規劃,農業部:沒有不能克服的事
針對長期政策方向,張宏浩表示,國際貿易談判不會只有一次,此次政府撥補 300 億元,「有點少」,當初臺灣加入 WTO,時任政府分期提撥 1000 億元提升農業,但如今,農業部門經歷老農津貼調漲、近期提高農民退休儲金撥付比例,整體農業福利政策支出提高,排擠其他農業預算,亦會拖慢轉型速度。
張宏浩認為,農業部應清楚交代產業規模有無需要調整,以及未來走向,臺灣國土面積有限,勢必難走向規模化,假若要比照日本走向精緻化,便應從國土規劃角度著手,選定專區發展,產業唯有精緻才可能品牌加值。
2002 年臺灣加入WTO,農業部部長陳駿季將WTO比喻為世界盃、臺美對等貿易協定則如大聯盟,2002 年至 2024 年,農業產值從 3505 億提升至 6016 億元、農民所得也從 86.1 萬提升至 128.5 萬元。陳駿季強調,台灣農業需要的是公平競爭,「只要有準備、農業部門跟農民站在一起,沒有什麼事情是不能克服的!」