文‧圖╱楊雅婷 財團法人農業技術研究院農業政策研究中心副研究員
日本與臺灣同樣面臨農村人口高齡化、農業就業人口逐年銳減的困境,導致農業缺工問題日益嚴峻。根據農林水產省統計,日本基幹的農業從事者人數逐年減少,至2024年僅約111.4萬人,平均年齡為69.2歲。為維持農業的穩定生產,引進外籍勞動力已成為重要的因應措施。日本的「特定技能制度」相關政策,以及在長野縣、北海道等地施行的情況,皆臺灣值得借鏡,精進國內政策。
日本引進外國人措施以「技能實習」與「特定技能」兩大類為主,兩者雖同為引進外國人措施,但設置目的大不相同。技能實習是透過實習方式引進外國人,將在日本習得的知識與技能帶回母國發展,以學習為導向;特定技能則是以就業為目的正式的引進外籍工作者,為了確保產業勞動力需求而設立。
COVID-19疫情後,日本農業領域的外籍勞動力快速成長。至2024年12月底,農業領域的外國工作者人數達到6.1萬人,其中特定技能勞工近年明顯成長,人數已達2.93萬人。根據日本內閣府的推估,到2028年,農業領域特定技能外國人的引進總人數將為7萬8,000人,顯示外國人才已成為日本農業生產的重要支持。
農業不同作物的農忙季節特性,使單一農場難以全年穩定聘僱。特定技能制度在農業領域提供多元的運作模式,最大創新在於針對農業季節性的特點,允許農業領域可以採用在其他產業中受嚴格限制的「勞動者派遣」模式,透過這樣的制度讓勞動力可以在不同的地區、產季間彈性的流動。本文將說明特定技能制度與其運作模式,並透過長野縣與北海道的實際案例,探討其為日本農業帶來的改變與對臺灣的啟示。

特定技能制度在農業的相關規範
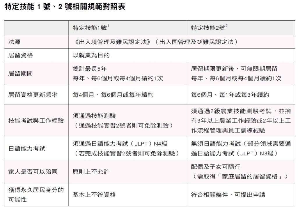
特定技能制度是日本於2019年4月開始推動的居留資格,初期僅開放12個主要勞動力短缺的領域,包含農業、介護(即長照、照護)、建築、食品產業等,至2025年適用領域已擴展為16個領域。特定技能可分為特定技能1號與特定技能2號,兩者的適用業別領域不同,特定技能2號目前僅開放11個業別領域,包括農業、漁業。
此外,特定技能1號與2號的居留期間、技能與語言要求皆不同,特別注意特定技能2號的居留期限可無限期更新居留時間,且可申請家庭居留資格攜帶家眷前往日本,並有可能申請永居資格。

整理、製表╱楊雅婷
特定技能1號在農業領域可從事的工作範圍,包含一般性耕作農業的栽培管理、集貨、運輸、選別等,而在畜產農業則是從事飼養管理、運輸和分級等作業;特定技能2號可從事特定技能1號的工作之外,也可以從事與前述工作的管理工作,以及日本人日常的附帶工作,如使用農畜產品的製造、加工、運輸、銷售作業、冬季除雪作業等,但外籍勞工不可以專職從事附帶工作。
日本特定技能制度在農業領域,可透過直接雇用、勞動派遣、作業請負(承包)等方式,作為引進外籍勞工的模式,以應對不同的生產規模與作業型態的勞動力需求,接下來就以日本長野縣與北海道的案例,說明日本外籍勞動力的引進模式。
長野縣JA的多元化勞動力支援模式
長野縣為日本多項農作物的主要產區,其農業產值在日本具有重要地位。根據縣內統計資料,根據日本農業普查資料,在2015至2020年間,長野縣主要的農業從業者(個人經營體)減少24.4%,當中65歲以上的就業人口占比高達73.5%,較全國平均高出約4%,反映長野縣同樣面臨農業勞動力減少與高齡化的問題,這也對縣內農業的永續經營造成挑戰。
為因應前述問題,長野縣內的JA組織與相關行政單位等共23團體組成「JA長野縣農業勞動力支援中心」。該中心過去在果樹產區推動農業求職網站、一日農業打工等措施,成功拓展當地人力資源,同時也在高原蔬菜產區引進特定技能1號外國人才。中心的實際運作是由JA的智庫單位「JA長野開發機構」負責,該機構具備「登錄支援機構3」資格,發展出3種主要人力服務模式:
1. 直接派遣至農家:由JA長野開發機構直接雇用特定技能外籍人才,並與農家簽訂勞務派遣契約。外籍勞工的薪資、社會保險與勞務管理皆由機構負責,農家僅需專注於生產。

製圖╱楊雅婷 重製╱陳怡蒨
2. 接受農家委託協助支援:由農家直接雇用特定技能外國人。JA長野開發機構則作為「登錄支援機構」,接受農家委託並協助辦理複雜的引進文件申請及後續的生活支援等服務。此形式相較於派遣,能以較低成本引進外籍勞工。

製圖╱楊雅婷 重製╱陳怡蒨
3. 跨區域人力調派:為解決農業的季節性問題,機構與其他人力派遣公司合作,進行跨產地的勞動力調度。例如,與長崎縣的N農業人力資源公司合作,讓同一名外籍勞工依農忙期在兩地輪替工作(長崎縣:11月~隔年5月;長野縣:6~10月)。這種模式確保了勞工全年有穩定工作,同時也發揮其即戰力,有效協助不同區域的產地。
根據2023年度的計畫成果,JA長野開發機構共引進117名外國人才,為53戶農家提供了勞動力支援。其中,透過跨產地人力調派制度,成功派遣了25名人才至16戶農家服務。

製圖╱楊雅婷 重製╱陳怡蒨
北海道的公私協力夥伴模式
北海道是日本的農業重要產區,農產品產值高達1.3兆日圓,占全國總額14.8%。然而,當地勞動力持續銳減,2015~2020年間農業就業人口就減少了10.6%。為因應農業勞動力短缺的危機,北海道農協透過農業組織與民間企業合作的「公私協力」模式,對於不同經營體與勞動力需求型態,提供多元的勞動力的補充模式。
由北海道JA系統五大組織(JA北海道中央會、信連、經濟連、厚生連、共濟連)共同組成的「北農5連」。北農5連不僅作為北海道JA系統的人力資源整合平臺,更積極與YUIME、PERSOL Global Workforce等專業人力資源公司合作,推動外國人才的引進與派遣。
以北農5連與YUIME公司的合作為例,該公司自創立以來便專注於一級產業的人力支援服務,並發展出一套成熟的「跨產地鏈結」運作模式,YUIME可根據不同地區的農忙季節,將人力進行循環式調派,例如:夏季可以在涼爽的北海道從事露天蔬菜的採收,冬季則移動至溫暖的九州或沖繩參與甘蔗的收成作業。這種模式創造了三贏的局面:
對外國人才:可以獲得全年穩定的收入,大幅降低因季節性無工作影響收入而產生逃逸的風險。
對農家:農民可以每年在固定的季節能有熟悉作業流程的穩定勞動力協助生產。
對整體產業:此項合作結合了YUIME在跨區域人力調度與人才培育上的專業優勢,以及「北農5連」作為在地JA組織的充沛資源與健全網絡,有效提升了農業生產力,也確保農業經營的永續發展。

日本經驗對臺灣農業勞動力的啟示
臺灣與日本同樣面臨農業勞動力短缺的挑戰。為緩解農業的人力需求,臺灣自2019年開始推動引進農業移工措施,引進模式包含雇主直接聘僱,以及由農會或合作社擔任雇主的「外展農務」。從日本的案例中,有幾點可讓臺灣作為借鏡:
建立多元彈性的支援中心:JA長野的案例,是由地區的組織建立一個強大的勞動力支援中心,不僅直接派遣人力,也提供「登錄支援」的服務,協助直接聘僱外國移工的農民,處理生活輔導、教育訓練、生活支援。
反觀臺灣並未設有「登錄支援」單位,目前不論直聘的農業移工與外展農務,皆由雇主負責引進並負責其生活輔導與生活支援等作業,這些單位先前並沒有人力資源管理的能量,因此對於移工的引進與生活支援,會因雇主本身所具備的資源而有差異。未來仍可思考設置專業支援單位,透過專業分工以降低引進單位的行政作業壓力。
深化外展機構跨區域調度的合作機制:日本的成功經驗顯示,北海道「北農5連」與YUIME的合作證明「跨產地」調度是解決季節性缺工、穩定勞工就業的關鍵,這項模式結合了JA體系的網絡與YUIME人力調度與人才培育的優勢。目前臺灣執行外展農務的單位僅限於農業的非營利組織,多數外展農務皆服務單一區域農場,可借鏡日本模式,盤點不同產區與作物的農忙期,並建立跨縣市、跨農會與跨單位的合作網絡,將勞動力更有效率地引導至需要的產區。
整體而言,日本的經驗可以看出,特定技能制度不僅是「引進人力」,更是透過靈活的制度設計與多元的合作模式,去「重塑勞動的供給模式」。藉由創造一個讓農民、勞工與支援機構都能共贏的生態系,才能真正為農業的永續發展注入穩定的人力來源。


註 :
1 特定技能1號適用業別包含介護、建築物清潔、製造業、營造、造船與海洋工業、汽車維修、航空、住宿飯店、汽車運輸業、鐵路、農業、漁業、食品飲料製造業、餐飲業、林業與木材工業,共16個業別領域。
2 特定技能2號適用業別領域包含建築物清潔、製造業、營造業、造船與船舶工業、自動車整備、航空、飯店業、農業、漁業、食品飲料製造業、餐飲業,共11個業別領域。
3 登錄支援機構:受雇主委託無雇用關係,僅負責支援業務(提供生活輔導、日本語教育協助、日常生活支援等)的機構(需經出入國在留管理廳登錄),部分特定技能引進單位會將支援業務委託給登錄支援機構。